트리 알고리즘
결정트리
import pandas as pd
wine = pd.read_csv('https://bit.ly/wine_csv_data')
wine.head()
alcohol sugar pH class
0 9.4 1.9 3.51 0.0
1 9.8 2.6 3.20 0.0
2 9.8 2.3 3.26 0.0
3 9.8 1.9 3.16 0.0
4 9.4 1.9 3.51 0.0
wine.info()
<class 'pandas.core.frame.DataFrame'>
RangeIndex: 6497 entries, 0 to 6496
Data columns (total 4 columns):
# Column Non-Null Count Dtype
--- ------ -------------- -----
0 alcohol 6497 non-null float64
1 sugar 6497 non-null float64
2 pH 6497 non-null float64
3 class 6497 non-null float64
dtypes: float64(4)
memory usage: 203.2 KB
누락된 값이 있다면 그 데이터를 버리거나 평균값으로 채운 후 사용
wine.describe()
alcohol sugar pH class
count 6497.000000 6497.000000 6497.000000 6497.000000
mean 10.491801 5.443235 3.218501 0.753886
std 1.192712 4.757804 0.160787 0.430779
min 8.000000 0.600000 2.720000 0.000000
25% 9.500000 1.800000 3.110000 1.000000
50% 10.300000 3.000000 3.210000 1.000000
75% 11.300000 8.100000 3.320000 1.000000
max 14.900000 65.800000 4.010000 1.000000
평균(mean)
표준편차(std)
최소(min)
최대(max)
1사분위수(25%)
중간값
3사분위수(75%)
data = wine[['alcohol', 'sugar', 'pH']]
target = wine['class']
from sklearn.model_selection import train_test_split
train_input, test_input, train_target, test_target = train_test_split(
data, target, test_size=0.2, random_state=42)
print(train_input.shape, test_input.shape)
# (5197, 3) (1300, 3)
from sklearn.preprocessing import StandardScaler
ss = StandardScaler()
ss.fit(train_input)
train_scaled = ss.transform(train_input)
test_scaled = ss.transform(test_input)
from sklearn.linear_model import LogisticRegression
lr = LogisticRegression()
lr.fit(train_scaled, train_target)
print(lr.score(train_scaled, train_target))
print(lr.score(test_scaled, test_target))
# 0.7808350971714451
# 0.7776923076923077
설명하기 쉬운 모델과 어려운 모델
ㄴ결정 트리: 질문을 차례대로 던지면서 데이터를 분류하거나 값을 예측하는 트리 구조의 머신러닝 모델
print(lr.coef_, lr.intercept_)
# [[ 0.51268071 1.67335441 -0.68775646]] [1.81773456]
from sklearn.tree import DecisionTreeClassifier
dt = DecisionTreeClassifier(random_state=42)
dt.fit(train_scaled, train_target)
print(dt.score(train_scaled, train_target))
print(dt.score(test_scaled, test_target))
# 0.996921300750433
# 0.8592307692307692
import matplotlib.pyplot as plt
from sklearn.tree import plot_tree
plt.figure(figsize=(10,7))
plot_tree(dt)
plt.show()

노드
결정 트리를 구성하는 핵심 요소
훈련 데이터의 특성에 대한 테스트를 표현
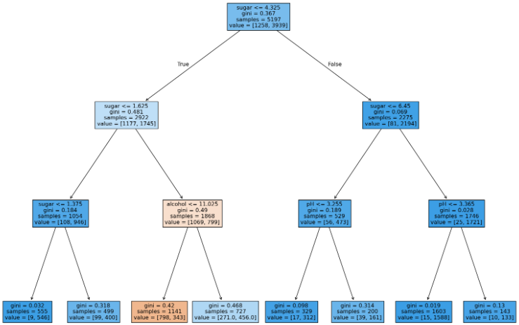
plt.figure(figsize=(10,7))
plot_tree(dt, max_depth=1, filled=True,
feature_names=['alcohol', 'sugar', 'pH'])
plt.show()

gini
지니 불순도
DecisionTreeClassifier 클래스의 criterion 매개변수의 기본값
지니 불순도 = 1- (음성 클래스 비율^2 + 양성 클래스 비율^2)
가지치기
dt = DecisionTreeClassifier(max_depth=3, random_state=42)
dt.fit(train_scaled, train_target)
print(dt.score(train_scaled, train_target))
print(dt.score(test_scaled, test_target))
# 0.8454877814123533
# 0.8415384615384616
plt.figure(figsize=(20,15))
plot_tree(dt, filled=True, feature_names=['alcohol', 'sugar', 'pH'])
plt.show()

결정 트리는 표준화 전처리 과정이 필요X
dt = DecisionTreeClassifier(max_depth=3, random_state=42)
dt.fit(train_input, train_target)
print(dt.score(train_input, train_target))
print(dt.score(test_input, test_target))
# 0.8454877814123533
# 0.8415384615384616
plt.figure(figsize=(20,15))
plot_tree(dt, filled=True, feature_names=['alcohol', 'sugar', 'pH'])
plt.show()

결정 트리의 특성 중요도를 특성 선택에 활용 가능
print(dt.feature_importances_)
# [0.12345626 0.86862934 0.0079144 ]
교차 검증과 그리드 서치
검증 세트
학습 중인 모델의 성능을 중간 점검하고 하이퍼파라미터를 조정하기 위해 쓰는, 학습 데이터와 테스트 데이터 사이의 평가용 데이터
import pandas as pd
wine = pd.read_csv('https://bit.ly/wine_csv_data')
data = wine[['alcohol', 'sugar', 'pH']]
target = wine['class']
from sklearn.model_selection import train_test_split
train_input, test_input, train_target, test_target = train_test_split(
data, target, test_size=0.2, random_state=42)
sub_input, val_input, sub_target, val_target = train_test_split(
train_input, train_target, test_size=0.2, random_state=42)
print(sub_input.shape, val_input.shape)
# (4157, 3) (1040, 3)
from sklearn.tree import DecisionTreeClassifier
dt = DecisionTreeClassifier(random_state=42)
dt.fit(sub_input, sub_target)
print(dt.score(sub_input, sub_target))
print(dt.score(val_input, val_target))
# 0.9971133028626413
# 0.864423076923077
교차 검증
검증 세트를 떼어 내어 평가하는 과정을 여러 번 반복한 후 점수를 평균하여 최종 검증 점수를 얻음
from sklearn.model_selection import cross_validate
scores = cross_validate(dt, train_input, train_target)
print(scores)
# {'fit_time': array([0.01357293, 0.01049137, 0.0158186 , 0.02071619, 0.01681733]), 'score_time': array([0.00281429, 0.01179957, 0.0074544 , 0.00354481, 0.00379682]), 'test_score': array([0.86923077, 0.84615385, 0.87680462, 0.84889317, 0.83541867])}
import numpy as np
print(np.mean(scores['test_score']))
# 0.855300214703487
from sklearn.model_selection import StratifiedKFold
scores = cross_validate(dt, train_input, train_target, cv=StratifiedKFold())
print(np.mean(scores['test_score']))
# 0.855300214703487
splitter = StratifiedKFold(n_splits=10, shuffle=True, random_state=42)
scores = cross_validate(dt, train_input, train_target, cv=splitter)
print(np.mean(scores['test_score']))
# 0.8574181117533719
하이퍼파라미터 튜닝
사용자 지정 파라미터
결정트리의 하이퍼 파라미터
max-depth: 트리의 최대 깊이(질문을 몇개나?)
min_samples_split: 노드를 분할하기 위한 최소 샘플 수
min_imputiry_decrease: 불순도 개선을 최소 어느 정도 할지
from sklearn.model_selection import GridSearchCV
params = {'min_impurity_decrease': [0.0001, 0.0002, 0.0003, 0.0004, 0.0005]}
gs = GridSearchCV(DecisionTreeClassifier(random_state=42), params, n_jobs=-1)
gs.fit(train_input, train_target)

dt = gs.best_estimator_
print(dt.score(train_input, train_target))
# 0.9615162593804117
print(gs.best_params_)
# {'min_impurity_decrease': 0.0001}
print(gs.cv_results_['mean_test_score'])
# [0.86819297 0.86453617 0.86492226 0.86780891 0.86761605]
print(gs.cv_results_['params'][gs.best_index_])
# {'min_impurity_decrease': 0.0001}
params = {'min_impurity_decrease': np.arange(0.0001, 0.001, 0.0001),
'max_depth': range(5, 20, 1),
'min_samples_split': range(2, 100, 10)
}
gs = GridSearchCV(DecisionTreeClassifier(random_state=42), params, n_jobs=-1)
gs.fit(train_input, train_target)

print(gs.best_params_)
# {'max_depth': 14, 'min_impurity_decrease': np.float64(0.0004), 'min_samples_split': 12}
print(np.max(gs.cv_results_['mean_test_score']))
# 0.8683865773302731
랜덤 서치
매개번수 값의 목록을 전달하는 것이 아닌 매개변수를 샘플링할 수 있는 확률 분포 객체를 전달
from scipy.stats import uniform, randint
rgen = randint(0, 10)
rgen.rvs(10)
# array([8, 6, 8, 7, 9, 7, 8, 2, 6, 0])
np.unique(rgen.rvs(1000), return_counts=True)
# (array([0, 1, 2, 3, 4, 5, 6, 7, 8, 9]),
# array([104, 95, 103, 86, 82, 112, 99, 114, 94, 111]))
ugen = uniform(0, 1)
ugen.rvs(10)
# array([0.67774492, 0.06850628, 0.95871181, 0.370847 , 0.80036078,
# 0.01648066, 0.4291538 , 0.21331192, 0.9464653 , 0.89549718])
params = {'min_impurity_decrease': uniform(0.0001, 0.001),
'max_depth': randint(20, 50),
'min_samples_split': randint(2, 25),
'min_samples_leaf': randint(1, 25),
}
from sklearn.model_selection import RandomizedSearchCV
rs = RandomizedSearchCV(DecisionTreeClassifier(random_state=42), params,
n_iter=100, n_jobs=-1, random_state=42)
rs.fit(train_input, train_target)

print(rs.best_params_)
# {'max_depth': 39, 'min_impurity_decrease': np.float64(0.00034102546602601173), 'min_samples_leaf': 7, 'min_samples_split': 13}
print(np.max(rs.cv_results_['mean_test_score']))
0.8695428296438884
dt = rs.best_estimator_
print(dt.score(test_input, test_target))
# 0.86
트리의 앙상블
정형 데이터: 어떤 구조로 되어 있는, csv나 db, excel 형태
비정형 데이터: 정형 데이터로 표현하기 힘든, 텍스트, 사진, 음악, 영상 등
앙상블 학습
정형 데이터를 다루는데 가장 뛰어난 성과를 내는 알고리즘
랜덤 포레스트
앙상블 학습의 대표 중 하나
결정 트리를 랜덤하게 만들어 결정 트리의 숲을 만듦
ㄴ부트스트랩 샘플(중복 가능 샘플)
import numpy as np
import pandas as pd
from sklearn.model_selection import train_test_split
wine = pd.read_csv('https://bit.ly/wine_csv_data')
data = wine[['alcohol', 'sugar', 'pH']]
target = wine['class']
train_input, test_input, train_target, test_target = train_test_split(
data, target, test_size=0.2, random_state=42)
from sklearn.model_selection import cross_validate
from sklearn.ensemble import RandomForestClassifier
rf = RandomForestClassifier(n_jobs=-1, random_state=42)
scores = cross_validate(rf, train_input, train_target, return_train_score=True, n_jobs=-1)
print(np.mean(scores['train_score']), np.mean(scores['test_score']))
# 0.9973541965122431 0.8905151032797809
rf.fit(train_input, train_target)
print(rf.feature_importances_)
# [0.23167441 0.50039841 0.26792718]
rf = RandomForestClassifier(oob_score=True, n_jobs=-1, random_state=42)
rf.fit(train_input, train_target)
print(rf.oob_score_)
# 0.8934000384837406
엑스트라 트리
랜덤 포레스트와 비슷하게 결정 트리를 사용하여 앙상블 모델을 만들지만 부트스트랩 샘플은 사용X
대신 랜덤하게 노드를 분할해 과대적합 감소
그레이디언드 부스팅
랜덤 포레스트나 엑스트라 트리와 달리 결정 트리를 연속적으로 추가하여 손실 함수를 최소화하는 앙상블 방법
훈련 속도는 조금 느리지만 더 좋은 성능
ㄴ히스토그램 기반 그레이디언트 부스팅: 기존 그레이디언트 부스팅의 속도 개선(안정적인 결과, 높은 성능)
실습
타이타닉 생존자 예측(이중 분류)
/content/drive/MyDrive/R2/MLDL/titanic_train.csv
import pandas as pd
import numpy as np
import matplotlib.pyplot as plt
titanic_df = pd.read_csv("/content/drive/MyDrive/R2/MLDL/titanic_train.csv")
print(titanic_df)
#----------------------------------------------------------------------------------
PassengerId Survived Pclass \
0 1 0 3
1 2 1 1
2 3 1 3
3 4 1 1
4 5 0 3
.. ... ... ...
886 887 0 2
887 888 1 1
888 889 0 3
889 890 1 1
890 891 0 3
Name Sex Age SibSp \
0 Braund, Mr. Owen Harris male 22.0 1
1 Cumings, Mrs. John Bradley (Florence Briggs Th... female 38.0 1
2 Heikkinen, Miss. Laina female 26.0 0
3 Futrelle, Mrs. Jacques Heath (Lily May Peel) female 35.0 1
4 Allen, Mr. William Henry male 35.0 0
.. ... ... ... ...
886 Montvila, Rev. Juozas male 27.0 0
887 Graham, Miss. Margaret Edith female 19.0 0
888 Johnston, Miss. Catherine Helen "Carrie" female NaN 1
889 Behr, Mr. Karl Howell male 26.0 0
890 Dooley, Mr. Patrick male 32.0 0
Parch Ticket Fare Cabin Embarked
0 0 A/5 21171 7.2500 NaN S
1 0 PC 17599 71.2833 C85 C
2 0 STON/O2. 3101282 7.9250 NaN S
3 0 113803 53.1000 C123 S
4 0 373450 8.0500 NaN S
.. ... ... ... ... ...
886 0 211536 13.0000 NaN S
887 0 112053 30.0000 B42 S
888 2 W./C. 6607 23.4500 NaN S
889 0 111369 30.0000 C148 C
890 0 370376 7.7500 NaN Q
[891 rows x 12 columns]
# 결손값 확인 목적으로 조사하기
titanic_df.info()
#-----------------------------------------
<class 'pandas.core.frame.DataFrame'>
RangeIndex: 891 entries, 0 to 890
Data columns (total 12 columns):
# Column Non-Null Count Dtype
--- ------ -------------- -----
0 PassengerId 891 non-null int64
1 Survived 891 non-null int64
2 Pclass 891 non-null int64
3 Name 891 non-null object
4 Sex 891 non-null object
5 Age 714 non-null float64
6 SibSp 891 non-null int64
7 Parch 891 non-null int64
8 Ticket 891 non-null object
9 Fare 891 non-null float64
10 Cabin 204 non-null object
11 Embarked 889 non-null object
dtypes: float64(2), int64(5), object(5)
memory usage: 83.7+ KB
# 비어있는 나이를 모두 평균값으로 채우기
titanic_df['Age'].fillna(titanic_df['Age'].mean(),inplace=True) # inplace: 복사X 원본으로
#------------------------------------------------------------------------------------------
/tmp/ipykernel_5675/2224426429.py:2: FutureWarning: A value is trying to be set on a copy of a DataFrame or Series through chained assignment using an inplace method.
The behavior will change in pandas 3.0. This inplace method will never work because the intermediate object on which we are setting values always behaves as a copy.
For example, when doing 'df[col].method(value, inplace=True)', try using 'df.method({col: value}, inplace=True)' or df[col] = df[col].method(value) instead, to perform the operation inplace on the original object.
titanic_df['Age'].fillna(titanic_df['Age'].mean(),inplace=True) # inplace: 복사X 원본으로
# 머신러닝 알고리즘에 불필요한 피처 제거(불필요한지 여부는 직접 판단)
titanic_df.drop(['PassengerId', 'Name', 'Ticket', 'Cabin', 'Embarked'], axis=1, inplace=True)
titanic_df.head()
#----------------------------------------------------------------------------
Survived Pclass Sex Age SibSp Parch Fare
0 0 3 male 22.0 1 0 7.2500
1 1 1 female 38.0 1 0 71.2833
2 1 3 female 26.0 0 0 7.9250
3 1 1 female 35.0 1 0 53.1000
4 0 3 male 35.0 0 0 8.0500
# 문자열 값을 숫자로 반환하기
titanic_df.loc[titanic_df['Sex'] == 'male', 'Sex'] = 1
titanic_df.loc[titanic_df['Sex'] == 'female', 'Sex'] = 0
titanic_df
#-----------------------------------------------------------
Survived Pclass Sex Age SibSp Parch Fare
0 0 3 1 22.000000 1 0 7.2500
1 1 1 0 38.000000 1 0 71.2833
2 1 3 0 26.000000 0 0 7.9250
3 1 1 0 35.000000 1 0 53.1000
4 0 3 1 35.000000 0 0 8.0500
... ... ... ... ... ... ... ...
886 0 2 1 27.000000 0 0 13.0000
887 1 1 0 19.000000 0 0 30.0000
888 0 3 0 29.699118 1 2 23.4500
889 1 1 1 26.000000 0 0 30.0000
890 0 3 1 32.000000 0 0 7.7500
891 rows × 7 columns
# 타깃과 피처 구분하기
titanic_target = titanic_df['Survived'].to_numpy()
# axis 값을 0으로 하면 행 제거, 1로 하면 열 제거
titanic_feature = titanic_df.drop(['Survived'], axis=1).to_numpy()
# 결정 트리 기반의 모델로 학습부터 예측까지
# 모델 생성 : 하이퍼 파라미터 튜닝
# 교차 검증 : 좀 더 신뢰가 가는 학습 절차 진행
from sklearn.model_selection import train_test_split
train_feature, test_feature, train_target, test_target = train_test_split(
titanic_feature, titanic_target, test_size=0.2, random_state=42)
print(f"Training feature shape: {train_feature.shape}")
print(f"Testing feature shape: {test_feature.shape}")
print(f"Training target shape: {train_target.shape}")
print(f"Testing target shape: {test_target.shape}")
#----------------------------------------------------------
Training feature shape: (712, 6)
Testing feature shape: (179, 6)
Training target shape: (712,)
Testing target shape: (179,)
params = {
'max_depth': range(1, 11),
'min_samples_split': range(2, 21),
'min_samples_leaf': range(1, 21)
}
print(params)
#----------------------------------------------
{'max_depth': range(1, 11), 'min_samples_split': range(2, 21), 'min_samples_leaf': range(1, 21)}
from sklearn.model_selection import GridSearchCV
from sklearn.tree import DecisionTreeClassifier
dt = DecisionTreeClassifier(random_state=42)
gs = GridSearchCV(dt, params, n_jobs=-1)
gs.fit(train_feature, train_target)
print(gs.best_params_)
# {'max_depth': 3, 'min_samples_leaf': 5, 'min_samples_split': 2}
print(gs.best_score_)
# 0.8244065793361568
best_dt = gs.best_estimator_
print(f"Test set accuracy of the best model: {best_dt.score(test_feature, test_target):.4f}")
# Test set accuracy of the best model: 0.7989
# 정답코드
from sklearn.model_selection import train_test_split
train_input, test_input, train_target, test_target = train_test_split(titanic_feature, titanic_target, test_size=0.2, random_state=11)
from sklearn.tree import DecisionTreeClassifier
from sklearn.ensemble import RandomForestClassifier
from sklearn.metrics import accuracy_score
# 결정트리, Random Forest, 로지스틱 회귀를 위한 사이킷런 Classifier 클래스 생성
dt_clf = DecisionTreeClassifier(random_state=11)
rf_clf = RandomForestClassifier(random_state=11)
# DecisionTreeClassifier 학습/예측/평가
dt_clf.fit(train_input, train_target)
dt_pred = dt_clf.predict(test_input)
print('DecisionTreeClassifier 정확도: {0:.4f}'.format(accuracy_score(test_target, dt_pred)))
# RandomForestClassifier 학습/예측/평가
rf_clf.fit(train_input , train_target)
rf_pred = rf_clf.predict(test_input)
print('RandomForestClassifier 정확도:{0:.4f}'.format(accuracy_score(test_target, rf_pred)))
from sklearn.model_selection import GridSearchCV
from sklearn.model_selection import StratifiedKFold
parameters = {
'max_depth':[2,3,5,10],
'min_samples_split':[2,3,5],
'min_samples_leaf':[1,5,8]
}
grid_rflf = GridSearchCV(rf_clf , param_grid=parameters , scoring='accuracy' , cv=StratifiedKFold(n_splits=5))
grid_rflf.fit(train_input , train_target)
print('GridSearchCV 최적 하이퍼 파라미터 :',grid_rflf.best_params_)
print('GridSearchCV 최고 정확도: {0:.4f}'.format(grid_rflf.best_score_))
best_rflf = grid_rflf.best_estimator_
# GridSearchCV의 최적 하이퍼 파라미터로 학습된 Estimator로 예측 및 평가 수행.
dpredictions = best_rflf.predict(test_input)
accuracy = accuracy_score(test_target , dpredictions)
print('테스트 세트에서의 RandomForestClassifier 정확도 : {0:.4f}'.format(accuracy))
비지도 학습
타깃이 없을 때 사용하는 머신러닝 알고리즘
!wget
코랩의 코드 셸에서 ! 시작시 리눅스 셸로 명령 이해
wget은 원격 주소에서 데이터를 다운로드하여 저장
히스토그램
구간별로 값이 발생한 빈도를 그래프로 표시한 것
보통 x축이 값의 구간, y축이 발생 빈도
군집
비슷한 샘플끼리 하나의 그룹으로 모으는 대표적인 비지도 학습 작업
ㄴ클러스터: 군집 알고리즘으로 모은 샘플 그룹
!wget https://bit.ly/fruits_300_data -O fruits_300.npy
#------------------------------------------------------
--2026-03-20 06:26:48-- https://bit.ly/fruits_300_data
Resolving bit.ly (bit.ly)... 67.199.248.11, 67.199.248.10
Connecting to bit.ly (bit.ly)|67.199.248.11|:443... connected.
HTTP request sent, awaiting response... 301 Moved Permanently
Location: https://github.com/rickiepark/hg-mldl/raw/master/fruits_300.npy [following]
--2026-03-20 06:26:48-- https://github.com/rickiepark/hg-mldl/raw/master/fruits_300.npy
Resolving github.com (github.com)... 140.82.116.4
Connecting to github.com (github.com)|140.82.116.4|:443... connected.
HTTP request sent, awaiting response... 302 Found
Location: https://raw.githubusercontent.com/rickiepark/hg-mldl/master/fruits_300.npy [following]
--2026-03-20 06:26:48-- https://raw.githubusercontent.com/rickiepark/hg-mldl/master/fruits_300.npy
Resolving raw.githubusercontent.com (raw.githubusercontent.com)... 185.199.108.133, 185.199.109.133, 185.199.110.133, ...
Connecting to raw.githubusercontent.com (raw.githubusercontent.com)|185.199.108.133|:443... connected.
HTTP request sent, awaiting response... 200 OK
Length: 3000128 (2.9M) [application/octet-stream]
Saving to: ‘fruits_300.npy’
fruits_300.npy 100%[===================>] 2.86M --.-KB/s in 0.04s
2026-03-20 06:26:49 (66.9 MB/s) - ‘fruits_300.npy’ saved [3000128/3000128]
import numpy as np
import matplotlib.pyplot as plt
fruits = np.load('fruits_300.npy')
print(fruits.shape)
# (300, 100, 100)
print(fruits[0, 0, :])
#------------------------------------------------------------------------
[ 1 1 1 1 1 1 1 1 1 1 1 1 1 1 1 1 2 1
2 2 2 2 2 2 1 1 1 1 1 1 1 1 2 3 2 1
2 1 1 1 1 2 1 3 2 1 3 1 4 1 2 5 5 5
19 148 192 117 28 1 1 2 1 4 1 1 3 1 1 1 1 1
2 2 1 1 1 1 1 1 1 1 1 1 1 1 1 1 1 1
1 1 1 1 1 1 1 1 1 1]
plt.imshow(fruits[0], cmap='gray')
plt.show()

plt.imshow(fruits[0], cmap='gray_r')
plt.show()

fig, axs = plt.subplots(1, 2)
axs[0].imshow(fruits[100], cmap='gray_r')
axs[1].imshow(fruits[200], cmap='gray_r')
plt.show()

픽셀 값 분석하기
apple = fruits[0:100].reshape(-1, 100*100)
pineapple = fruits[100:200].reshape(-1, 100*100)
banana = fruits[200:300].reshape(-1, 100*100)
print(apple.shape)
# (100, 10000)
print(apple.mean(axis=1))
#-----------------------------------------------------------------------
[ 88.3346 97.9249 87.3709 98.3703 92.8705 82.6439 94.4244 95.5999
90.681 81.6226 87.0578 95.0745 93.8416 87.017 97.5078 87.2019
88.9827 100.9158 92.7823 100.9184 104.9854 88.674 99.5643 97.2495
94.1179 92.1935 95.1671 93.3322 102.8967 94.6695 90.5285 89.0744
97.7641 97.2938 100.7564 90.5236 100.2542 85.8452 96.4615 97.1492
90.711 102.3193 87.1629 89.8751 86.7327 86.3991 95.2865 89.1709
96.8163 91.6604 96.1065 99.6829 94.9718 87.4812 89.2596 89.5268
93.799 97.3983 87.151 97.825 103.22 94.4239 83.6657 83.5159
102.8453 87.0379 91.2742 100.4848 93.8388 90.8568 97.4616 97.5022
82.446 87.1789 96.9206 90.3135 90.565 97.6538 98.0919 93.6252
87.3867 84.7073 89.1135 86.7646 88.7301 86.643 96.7323 97.2604
81.9424 87.1687 97.2066 83.4712 95.9781 91.8096 98.4086 100.7823
101.556 100.7027 91.6098 88.8976]
plt.hist(apple.mean(axis=1), alpha=0.8, label='apple')
plt.hist(pineapple.mean(axis=1), alpha=0.8, label='pineapple')
plt.hist(banana.mean(axis=1), alpha=0.8, label='banana')
plt.legend()
plt.show()

fig, axs = plt.subplots(1, 3, figsize=(20, 5))
axs[0].bar(range(10000), apple.mean(axis=0))
axs[1].bar(range(10000), pineapple.mean(axis=0))
axs[2].bar(range(10000), banana.mean(axis=0))
plt.show()

apple_mean = apple.mean(axis=0).reshape(100, 100)
pineapple_mean = pineapple.mean(axis=0).reshape(100, 100)
banana_mean = banana.mean(axis=0).reshape(100, 100)
fig, axs = plt.subplots(1, 3, figsize=(20, 5))
axs[0].imshow(apple_mean, cmap='gray_r')
axs[1].imshow(pineapple_mean, cmap='gray_r')
axs[2].imshow(banana_mean, cmap='gray_r')
plt.show()

평균값과 가까운 사진 고르기
abs_diff = np.abs(fruits - apple_mean)
abs_mean = np.mean(abs_diff, axis=(1,2))
print(abs_mean.shape)
# (300,)
apple_index = np.argsort(abs_mean)[:100]
apple_index = apple_index.reshape(10, 10)
fig, axs = plt.subplots(10, 10, figsize=(10,10))
for i in range(10):
for j in range(10):
axs[i, j].imshow(fruits[apple_index[i, j]], cmap='gray_r')
axs[i, j].axis('off')
plt.show()

k-평균 알고리즘
1 무작위로 k개의 클러스터 중심을 정함
2 각 샘플에서 가장 가까운 클러스터 중심을 찾아 해당 클러스터의 샘플로 지정
3 클러스터에 속한 샘플의 평균값으로 클러스터 중심을 변경
4 클러스터 중심에 변화가 없을 때까지 2번으로 돌아가 반복
!wget https://bit.ly/fruits_300_data -O fruits_300.npy
#-----------------------------------------------------
--2026-03-20 08:23:33-- https://bit.ly/fruits_300_data
Resolving bit.ly (bit.ly)... 67.199.248.10, 67.199.248.11
Connecting to bit.ly (bit.ly)|67.199.248.10|:443... connected.
HTTP request sent, awaiting response... 301 Moved Permanently
Location: https://github.com/rickiepark/hg-mldl/raw/master/fruits_300.npy [following]
--2026-03-20 08:23:34-- https://github.com/rickiepark/hg-mldl/raw/master/fruits_300.npy
Resolving github.com (github.com)... 140.82.116.4
Connecting to github.com (github.com)|140.82.116.4|:443... connected.
HTTP request sent, awaiting response... 302 Found
Location: https://raw.githubusercontent.com/rickiepark/hg-mldl/master/fruits_300.npy [following]
--2026-03-20 08:23:34-- https://raw.githubusercontent.com/rickiepark/hg-mldl/master/fruits_300.npy
Resolving raw.githubusercontent.com (raw.githubusercontent.com)... 185.199.108.133, 185.199.109.133, 185.199.110.133, ...
Connecting to raw.githubusercontent.com (raw.githubusercontent.com)|185.199.108.133|:443... connected.
HTTP request sent, awaiting response... 200 OK
Length: 3000128 (2.9M) [application/octet-stream]
Saving to: ‘fruits_300.npy’
fruits_300.npy 100%[===================>] 2.86M --.-KB/s in 0.04s
2026-03-20 08:23:34 (73.4 MB/s) - ‘fruits_300.npy’ saved [3000128/3000128]
import numpy as np
fruits = np.load('fruits_300.npy')
fruits_2d = fruits.reshape(-1, 100*100)
from sklearn.cluster import KMeans
km = KMeans(n_clusters=3, random_state=42)
km.fit(fruits_2d)
print(km.labels_)
#---------------------------------------------------------------------------------------
[2 2 2 2 2 0 2 2 2 2 2 2 2 2 2 2 2 2 0 2 2 2 2 2 2 2 0 2 2 2 2 2 2 2 2 2 2
2 2 2 2 2 0 2 0 2 2 2 2 2 2 2 0 2 2 2 2 2 2 2 2 2 0 0 2 2 2 2 2 2 2 2 0 2
2 2 2 2 2 2 2 2 2 2 2 2 2 2 2 2 2 0 2 2 2 2 2 2 2 2 0 0 0 0 0 0 0 0 0 0 0
0 0 0 0 0 0 0 0 0 0 0 0 0 0 0 0 0 0 0 0 0 0 0 0 0 0 0 0 0 0 0 0 0 0 0 0 0
0 0 0 0 0 0 0 0 0 0 0 0 0 0 0 0 0 0 0 0 0 0 0 0 0 0 0 0 0 0 0 0 0 0 0 0 0
0 0 0 0 0 0 0 0 0 0 0 0 0 0 0 1 1 1 1 1 1 1 1 1 1 1 1 1 1 1 1 1 1 1 1 1 1
1 1 1 1 1 1 1 1 1 0 1 1 1 1 1 1 1 1 1 1 1 1 1 1 1 1 1 1 1 1 1 1 1 1 1 1 1
1 1 1 1 1 1 1 1 1 1 1 1 1 1 0 1 1 1 1 1 1 1 1 1 1 1 1 1 1 1 1 1 1 1 1 1 1
1 1 1 1]
print(np.unique(km.labels_, return_counts=True))
# (array([0, 1, 2], dtype=int32), array([112, 98, 90]))
import matplotlib.pyplot as plt
def draw_fruits(arr, ratio=1):
n = len(arr) # n은 샘플 개수
# 한 줄에 10개씩 이미지 그림, 샘플 개수를 10으로 나누어 전체 행 개수를 계산
rows = int(np.ceil(n/10))
# 행이 1개면 열 개수는 샘플 개수, 그렇지 않으면 10개
cols = n if rows < 2 else 10
fig, axs = plt.subplots(rows, cols,
figsize=(cols*ratio, rows*ratio), squeeze=False)
for i in range(rows):
for j in range(cols):
if i*10 + j < n: # n 개까지만 그림
axs[i, j].imshow(arr[i*10 + j], cmap='gray_r')
axs[i, j].axis('off')
plt.show()
draw_fruits(fruits[km.labels_==0])
draw_fruits(fruits[km.labels_==1])
draw_fruits(fruits[km.labels_==2])



클러스터 중심
KMeans 클래스가 최종적으로 찾은 클러스터 중심은 cluster_centers_ 속성에 저장됨
이 배열은 Fruits_2d 샘플의 클러스터 중심이기 때문에 각 중심을 이미지로 출력하려면 100^2로 2차원 배열로 바꿔야 함
draw_fruits(km.cluster_centers_.reshape(-1, 100, 100), ratio=3)
print(km.transform(fruits_2d[100:101]))
# [[3400.24197319 8837.37750892 5279.33763699]]
print(km.predict(fruits_2d[100:101]))
# [0]
draw_fruits(fruits[100:101])
print(km.n_iter_)
# 4


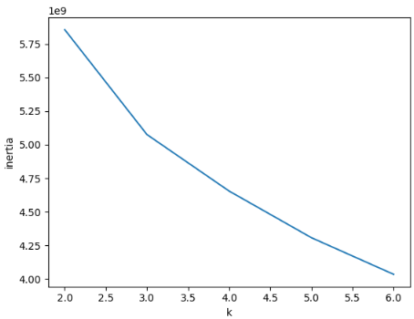
최적의 k 찾기
엘보우 방법
이너셔: 클러스터의 샘플이 얼마나 가깝게 있는지를 나타내는 값
클러스터 개수를 증가시키면서 이너셔를 그래프로 그리면 감소하는 속도가 꺾이는 지점 생김
ㄴ이 지점부터는 클러스터 개수를 늘려도 클러스터에 잘 밀집된 정도가 크게 개선되지 않음
ㄴ 즉 이너셔가 크게 줄어들지 않고, 이 지점을 엘보우 방법이라 함
inertia = []
for k in range(2, 7):
km = KMeans(n_clusters=k, random_state=42)
km.fit(fruits_2d)
inertia.append(km.inertia_)
plt.plot(range(2, 7), inertia)
plt.xlabel('k')
plt.ylabel('inertia')
plt.show()

'로보테크AI' 카테고리의 다른 글
| 융합_로보테크 AI 자율주행 로봇 개발자 과정-26/03/19 (0) | 2026.03.19 |
|---|---|
| 융합_로보테크 AI 자율주행 로봇 개발자 과정-26/03/18[ML, DL] (0) | 2026.03.18 |
| 융합_로보테크 AI 자율주행 로봇 개발자 과정-26/03/17 (0) | 2026.03.17 |
| 융합_로보테크 AI 자율주행 로봇 개발자 과정-26/03/16[트위니 특강] (0) | 2026.03.16 |
| 융합_로보테크 AI 자율주행 로봇 개발자 과정-26/03/13 +자소서 특강 (0) | 2026.03.13 |